English
网站首页
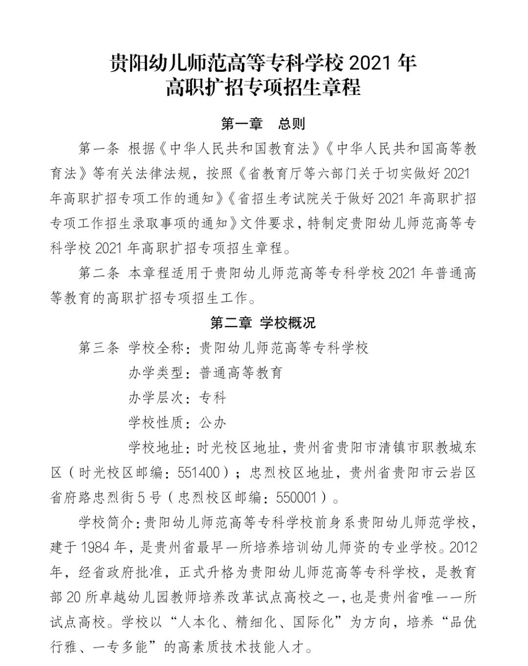
学校概况
学校简介
历任领导
现任领导
校徽校训
幼专校歌
校史长廊
校园地图
机构设置
党委机构
行政机构
教学机构
教学辅助机构
其他机构
党建思政
党建引领
学工服务
教育教学
招生就业
招生网
就业网
科学研究
交流合作
开放办学
校企合作
信息公开
信息公开年度报告
招标采购
经费管理
依申请公开
人事评聘
校园生活
系(部)设置
学前教育与早期教育系
学前教育与特殊教育系
艺术系
社会工作系
基础教学部
体育与健康系
思想政治理论课教学部
当前位置:
首页
>>
幼专新闻
>>
学校新闻
>>
正文
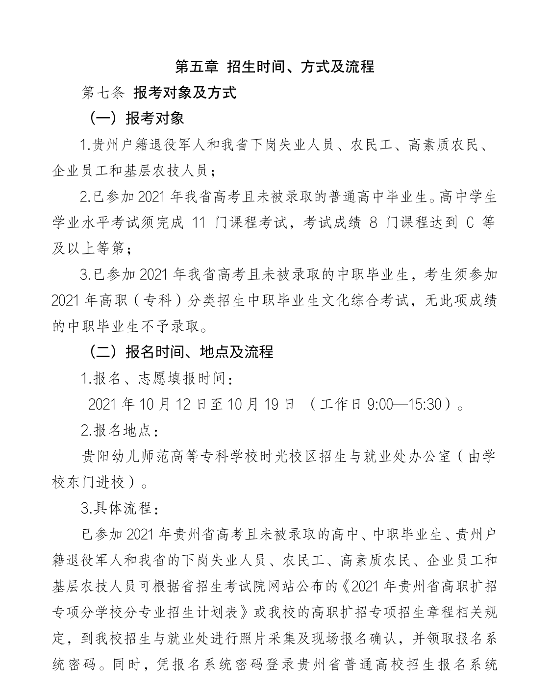
招生信息 | 贵阳幼儿师范高等专科学校2021年高职扩招专项招生章程
来源:
校招生与就业处
作者:
编辑:
宣传部
日期:
2021-09-27
点击率:
1955
[我要打印]
[关闭]
摘要:
引题:
关键字:
9月27日,我校2021年高职扩招专项招生章程公布,赶紧收藏查看吧!
E-mail:
分享到:
搜狐微博
新浪微博
网易微博
腾讯微博
作者:
编辑:
宣传部
上一篇:
一周新闻回顾 | 9月20日-9月26日
下一篇:
喜报 | 我校田径队在2021年全省校园路跑接力赛中荣获佳绩 特此祝贺
网站地图
|
后台管理
当前在线:97
总访问量:74388364
招生与就业处:0851-82519020
校办电话(传真):0851-82519986
校址:贵州省清镇职教城时光校区
邮编:551400
ICP备案:黔ICP备13002881号-3
贵公网安备 52018102008113号
Copyright©贵阳幼儿师范高等专科学校[
隐私及版权
]
幼专微博
幼专微信