招生对象:
贵州初中应届毕业生
初中毕业后你
是否希望可以通过最短的学习时间
获得全日制大专文凭?
期待大学期间可以掌握扎实技能?
报考
贵阳幼儿师范高等专科学校五年制大专
青春在这里修炼
梦想从这里起航
学校介绍
贵阳幼儿师范高等专科学校前身系贵阳幼儿师范学校,建于1984年,是贵州省最早一所培养培训幼儿师资的专业学校。2012年,经省政府批准,正式升格为贵阳幼儿师范高等专科学校。学校以“人本化、精细化、国际化”为方向,培养“品优行雅、仁爱乐教、一专多能”的高素质技术技能人才。
学校环境优美,占地面积474亩(其中清镇校区453亩,忠烈校区21亩),规划总建筑面积14.10万平方米,绿地率37%;拥有实训大楼、琴楼、舞蹈楼、美术楼、音乐厅、演播厅、体育馆、标准化体育场等完善的教学、生活配套设施。
学校在编教职工390人。专任教师295 人,其中教授9人,副教授46人,讲师112人。学校是贵州省幼儿教师发展中心、贵州省幼儿师资培训中心、贵州省学前教育研究会会长单位、贵州省0-3岁早期教育科研培训基地、贵州省学前教育职教集团、立项省级优质高职院校建设单位、民汉双语服务基地等,在全国学前教育领域具有重要影响。
招生专业介绍

报名方式及要求
报考条件:初中应届毕业生
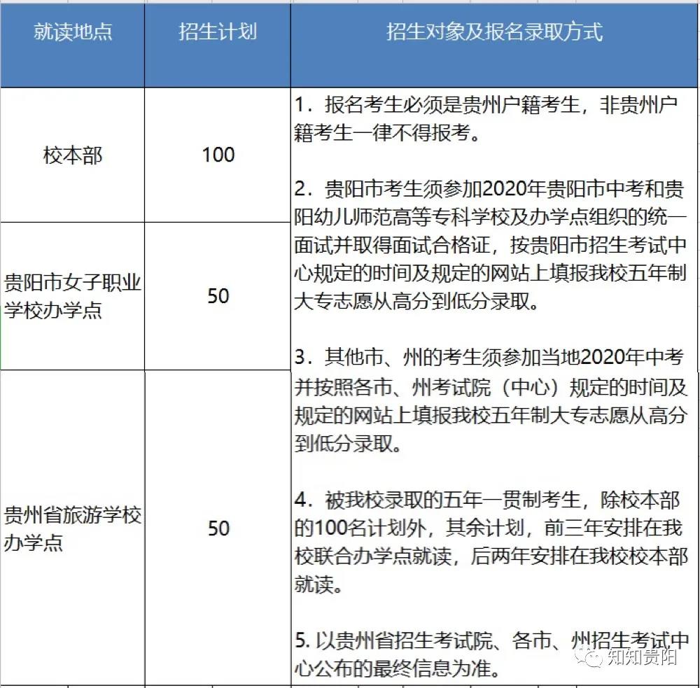
招生计划:

考核方式:报考的贵阳市考生需参加面试,面试内容:自行唱一首歌,朗诵一首诗,跳一段舞(或做一节广播体操),对考生的语言、形体、舞蹈、唱歌等方面进行考察。
面试时间:报考校本部的考生面试时间为2020年7月28日-29日9:00—17:00。报考贵阳市女子职业学校办学点和贵州省旅游学校办学点的考生面试时间以办学点通知为准。
面试地点:报考校本部的考生面试地点:贵阳幼儿师范高等专科学校忠烈校区(贵阳市云岩区省府路忠烈街5号),电话:0851-82519020;
报考贵阳市女子职业学校办学点的考生面试地点:贵阳市云岩区百花大道金关巷21号;电话:0851—82841146、13312285060;
报考贵州省旅游学校办学点的考生面试地点:贵阳市清镇市百花路149号;电话:0851—82508015、82508029、13984041128;
特别提醒:报考我校办学点的考生,请到相应办学点进行面试。
所需证件:前来参加面试的考生请携带身份证(或户口)的原件及复印件一份、一寸免冠证件照一张、2020年中考准考证原件及复印件一份。
毕业、就业与升学
毕业与就业
学生在规定的年限内,修完教学计划规定的内容,达到毕业要求,发给国家承认学历,经教育部电子注册的贵阳幼儿师范高等专科学校毕业证书。幼儿园教师资格证按当年国家相关政策进行报考。毕业生按当年国家相关政策指导就业。
升学
毕业生可参加全省专升本考试,录取到相应本科院校就读。学生就读至第四年转录到大专后可在校参加贵州师范大学或贵州师范学院小自考本科考试,所有科目考试合格者,可获得国家承认本科学历,报读后可申请学位考试。
收费标准
严格执行贵州省发改委下发的学费、住宿费等收费项目及标准。执行国家有关“奖、助、贷、勤、减、免、补”政策,帮助贫困学生解决学习、生活中的困难,顺利完成学业。
按照贵州省教育厅相关规定,免除省内中等职业学校在校学生学费。
学校风采

▲学校成立幼儿体育专家工作站

▲我校教师指导学生参加2018年全国职业院校高职组学前教育专业技能大赛荣获全国二等奖
▲我校教师指导学生参加2019年全国职业院校高职组学前教育专业技能大赛荣获全国三等奖

▲电子阅览室

▲蒙台梭利教室

▲儿童图书馆
欢迎报考
贵阳幼儿师范高等专科学校
联系方式
招生咨询电话:0851-82519020
传真:0851-82519019
地址:贵州省贵阳市清镇职教城东区贵阳幼儿师范高等专科学校。
邮编:551400
未尽事宜
请关注贵阳幼儿师范高等专科学校官网
(http://www.gypec.edu.cn/)
和官方微信公众号查看