当前位置:首页 >> 幼专新闻 >> 学校新闻 >> 正文
我校第三届教师教学技能大赛名单公示
来源:贵阳幼儿师范高等专科学校  作者:  编辑:宣传部  日期:2020-07-14  点击率:1167  [我要打印]  [关闭]
摘要:

引题:

关键字:

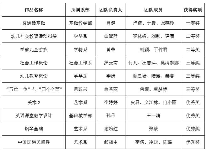
我校2020年第三届


教师技能大赛圆满落下帷幕


比赛结果新鲜出炉


究竟有哪些优秀的老师拔得头筹呢?


我们一起来看看吧!


恭喜以上获奖的老师


优秀的背后


离不开努力和付出


愿我校教师能继续提升教学技能


打造优质高效的课堂





E-mail:
作者:
编辑:宣传部
上一篇:优秀作品《万人操弓,共射“疫”招,招无不中》
下一篇:我校国际教育办顺利开展留学生教学工作
网站地图| 后台管理 当前在线:122 总访问量:74008063